首页 | 汽车研究网_汽车智库互动平台 官方微信 科瑞咨询  
汽车研究网,我的汽车领域专家
  国内资讯  国际资讯  行业快讯 新能源 智能汽车 前沿技术 数据快讯  
乘用车 卡车 客车 专用车 零部件 发动机 自主品牌  
高层动态 合资合作 整合并购 战略规划 出口 召回 终端市场 经营业绩 人事变动 新品上市 品牌营销  
国际政策 国内政策 地方政策  
经济指标 改革规划 基建投资 能源环境 金融商贸    
知识术语  汽车人物  汽车展会  科研院校 人才招聘    
热点透视 产销分析 展会论坛 厂商专题    
2018年全国两会汽车行业提案盘点
2018-05-05 14:07:04 字号   打印  收藏

2018年3月5日,第十三届全国人民代表大会一次会议在北京开幕。在此次政府工作报告中,共涉及人工智能、新能源汽车、企业税费、共享经济等与汽车产业相关的政策信息,指出了2018年中国汽车产业发展的新风向。

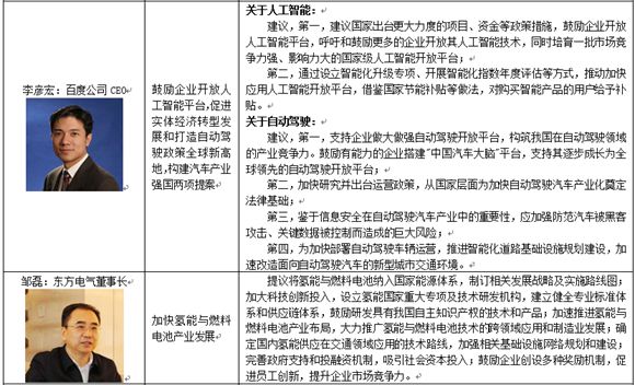
全国两会汽车业提案详细内容

全国两会召开,有关汽车行业提案也纷纷出炉。其中不仅有关于完善新能源汽车产业的建设提案,还有关于构建合理汽车产业发展的规划提案。

[NextPage]
上一篇:崔东树:在京IT青年形成了庞大等候群
第三十三届中国汽车工程学会年会暨展览会(SAECCE 2026)十月苏州启幕 打造全球汽车科技交流高地
2026 年 10 月 27-30 日,第三十三届中国汽车工程学会年会暨展览会(SAECCE 2026)将在苏州国际博览中心盛大举办。作为汽车行业极具影响力的年度盛会,本届大会将延续 "高端化引领、强学术 & 技术资源、国际化发展" 的核心定位,实现从 "规模扩张" 到 "规模与质量并重" 的战略转型,打造兼具国际影响力、学术严谨性、技术实操性与商业价值的全球汽车科技交流展示高地。 [详细]
2026-01-21 11:22:17
 
AUTO TECH China 2026 第十三届广州国际汽车零部件及加工技术、汽车模具展览会
2026 第十三届广州国际汽车零部件及加工技术、汽车模具展览会是广州汽车技术展供应链展区重要组成部分,将于2026年11月27-30日在广州·广交会展馆D区盛大举办!AUTO TECH China 2026 广州国际汽车零部件及加工技术、汽车模具展汇集国内外上百家知名品牌或实力参展商,同期论坛网罗时下热门议题,集中展示了底盘系统、车身系统、动力系统等零部件包括各类汽车铝、镁、锌、铜合金压铸件、精密铸件等;汽车零部件的冲压加工、钣金加工、铸造/锻造、压铸设备、注塑机、表面处理/热处理、切割/研磨加工、树脂成 [详细]
2026-01-19 16:04:39
 
AUTO TECH China 2026 广州国际新能源汽车产业智能制造技术博览会
AUTO TECH China 2026 第六届广州国际新能源汽车产业智能制造技术展览会,将于2026年11月27-30日在广州·广交会展馆D区举办。本次展会以华南新能源汽车产业为基础,辐射亚洲,重点展示新能源汽车锂电池、驱动电机、电控等三电系统部件制造、新能源汽车用胶、线束加工、视觉检测、车身焊接、装配自动化与拧紧、智能工厂等新技术和新装备。 [详细]
2026-01-19 15:52:45
 
聚焦汽车智能化与电动化,为整车研发与零部件采购赋能︱AUTO TECH China 2026 广州国际汽车技术展览会
AUTO TECH China 广州国际汽车技术展览会是由汽车技术相关的展览及高峰技术论坛组成,涵盖汽车电子技术、自动驾驶与具身智能技术、智能座舱技术、汽车材料技术、汽车底盘系统、新能源汽车技术与热管理、汽车测试测量技术以及汽车内外饰等汽车工业多个重要领域; [详细]
2026-01-19 14:59:01
 
「2026“数智新汽车”科技展团」邀生态链伙伴共筑新时代!
11月29日,中国长安汽车集团有限公司召开数智化变革启动大会,党委书记、董事长朱华荣提工作要求,总经理、党委副书记赵非作变革动员讲话。 [详细]
2026-01-19 10:36:32
 
汽车行业专用“MarkLines生成式AI公测版”正式上线
MarkLines生成式AI深度依托MarkLines全球汽车信息平台的庞大行业数据,用户仅需使用自然语言提问,即可获得可信的“数据”,以及由AI生成的文字“分析”报告。 [详细]
2026-01-13 08:53:50
 
【匠歆出品】春日履约,共赴新程@The ArtiAuto Week 2026匠歆汽车攻坚周 | 3月26-27日,上海
2026年3月26-27日,上海,“The ArtiAuto Week 2026匠歆汽车攻坚周 ”正式集结。这里没有浮夸的展望,只有硬核的探讨、实战的分享与前沿的碰撞。AutoCS、AutoPEPS、AutoDrive三线并进,一票通行,直面智能汽车最深层的挑战与机遇。 [详细]
2025-12-11 08:59:56
 
2025年Automechanika Shanghai圆满闭幕,与会观众人数达到253,691再创新高
上海,2025年12月2日。上海国际汽车零配件、维修检测诊断设备及服务用品展览会(Automechanika Shanghai)于2025年11月26至29日在国家会展中心(上海)顺利举行,并以多项破纪录数据和空前规模绘出又一幅全产业链生态图景。 [详细]
2025-12-02 17:42:20
 
第22届中国(国际)锂电及储能技术展
第22届中国(国际)锂电展齐聚“淮海经济区中心城市” 江苏徐州,于徐州淮海国际博览中心盛大启幕。围绕新兴能源、新能源电池、装备、材料及全产业链,聚焦新能源供给侧与需求侧,推动行业资源整合与项目落地。展会集中展示新技术、新产品、新模式、新业态,致力打造集专业性、实践性、国际性、前瞻性于一体的新能源领域综合平台。 [详细]
2025-12-02 17:35:57
 
2026第11届亚太储能技术及应用展同期举办2026世界电池及储能产业博览会暨第11届亚太电池展
[详细]
2025-12-01 19:11:39
 
 
一汽-大众第1000万台发动机下线
宁德时代计划在印尼建厂 将投资50亿美元
LG化学高镍电池预计明年交付特斯拉
大众在欧洲或需要40座电池厂
热点排行
1
2
3
4
5
6
7
8
9
10
新闻专题
· 第十六届中国汽车产业发展(泰达)国际论坛
· 2018年北京国际车展专题报道
· 2017年上海国际车展专题报道
· 2017中国国际节能与新能源车展专题报道
· 2016北京国际车展专题报道
· 2016年天津国际客车、公交车及零部件展
· 2015天津国际客车、公交车及维保工具展
回顶部
关于我们 智库平台 科瑞咨询 招聘英才 联系我们 法律声明
电话:4006-997-802    客服邮箱:market@autothinker.net    投稿邮箱:news@autothinker.net
Copyright @ 2010 - 2018 China-Qiche All Rights Reserved 沈阳科瑞信息有限公司 版权所有 辽ICP备18018472号 增值电信业务经营许可证 辽B2-20180363
手机版
执行时间:1.51 秒